You are viewing an old version of this page. View the current version.

Compare with Current View Page History

« Previous Version 17 Current »

For airplane tickets sales systems, it is possible to send additional fields with flight information in a separate request . Flight information is used to create an extended record sent to the bank.

Required flight information (bank requirements): airline name, agent code, departure date, ticket number.

Attention!

If you want to use the double-stage payment mechanism, you should first consult with the support service staff (support@belassist.by).

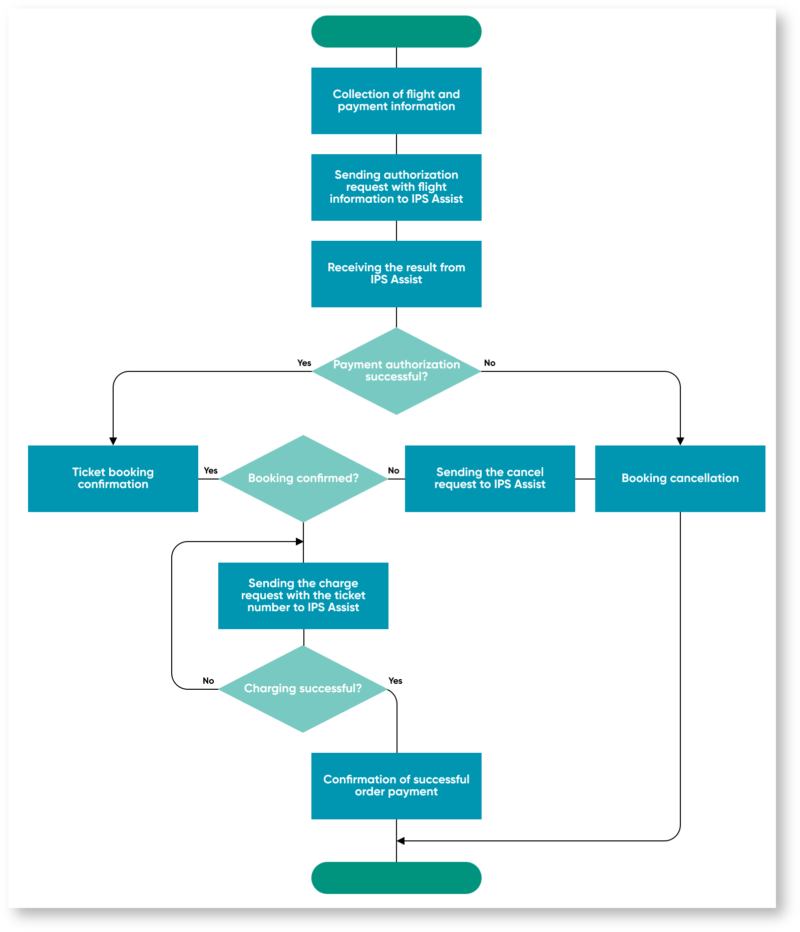
The ticket booking system should interact with IPS Assist by the following algorithm:

Additional parameters for flight booking systems are transferred together with the main parameters in the authorization request and can also be transferred in requests for confirmation, bill creation or payment via silentpay and tokenpay web services, depending on which of these requests the merchant uses.

The airline flight information transfers to IPS Assist in two parts. The main flight information (except the ticket number) is transferred within the authorization request. The ticket number is sent within the confirmation request (charge service). In both cases airline fields are transferred together with a request parameters.

The PNR parameter can be transmitted both in the authorization request and in the request for payment confirmation.

Note that with the double-stage operation mechanism, the cash is withdrawn from a customer's account only after the payment has been confirmed by Internet-shop.

Back on top